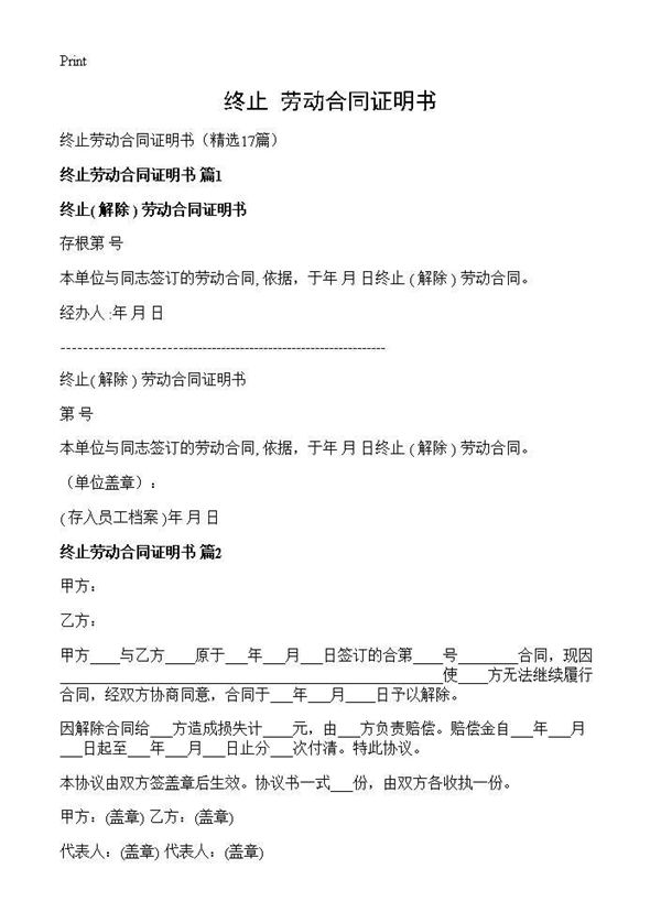
终止劳动合同证明书是用人单位在与员工解除或终止劳动关系时出具的一份正式文件。该证明书主要用于证明双方劳动关系的终止事实,并确认员工在职期间的工作表现、职位、任职时间等基本信息。它不仅是员工办理离职手续的重要凭证,也是后续求职、社保转移、失业金申领等事务的必备材料。根据中国《劳动合同法》规定,用人单位应当在解除或终止劳动合同时出具证明,并在十五日内为员工办理档案和社保转移手续。证明书通常包含员工个人信息、工作岗位、入职及离职日期、离职原因等内容,需加盖单位公章方为有效。
终止 劳动合同证明书 (共14页) 【免费下载】

