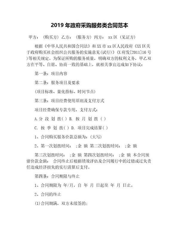
政府采购服务类合同范本是政府机构在采购各类服务时使用的标准化合同文本。该范本依据《政府采购法》及相关法规制定,明确了合同双方的权利义务、服务内容、质量标准、履约期限、支付方式、违约责任等核心条款。其规范化的格式和内容有助于保障政府采购的公开透明,降低合同风险,维护政府和服务提供方的合法权益,同时确保财政资金使用效益。该范本通常适用于信息技术服务、咨询服务、物业管理等各类政府购买服务项目。
政府采购服务类合同范本 (共3页) 【免费下载】

政府采购服务类合同范本是政府机构在采购各类服务时使用的标准化合同文本。该范本依据《政府采购法》及相关法规制定,明确了合同双方的权利义务、服务内容、质量标准、履约期限、支付方式、违约责任等核心条款。其规范化的格式和内容有助于保障政府采购的公开透明,降低合同风险,维护政府和服务提供方的合法权益,同时确保财政资金使用效益。该范本通常适用于信息技术服务、咨询服务、物业管理等各类政府购买服务项目。
政府采购服务类合同范本 (共3页) 【免费下载】

声明:资源收集自用户分享或网络,仅为个人学习参考使用,如侵犯您的权益,请联系我们处理。
不能下载?报告错误