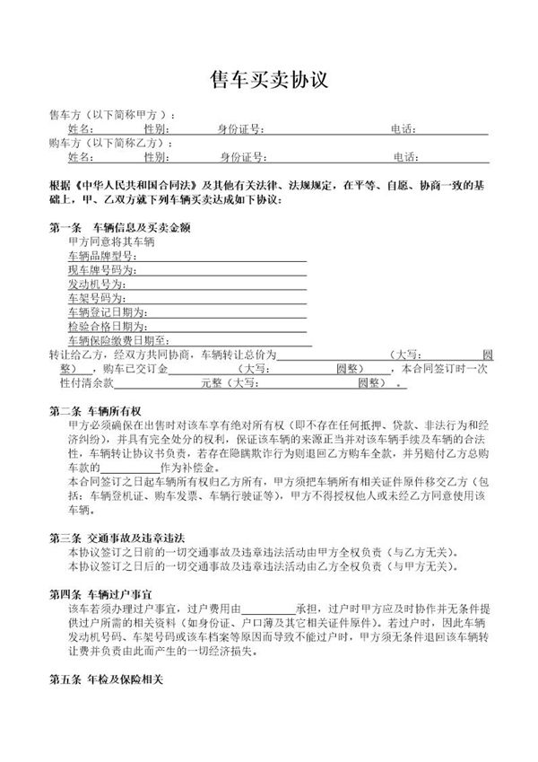
二手车买卖合同范本是买卖双方在进行二手车交易时签署的法律文件,用于明确车辆信息、交易价格、付款方式、过户责任及双方权利义务等内容。该模板通常包含车辆基本信息(如品牌、型号、车牌号、车架号、发动机号等)、交易金额、付款时间、车辆交付与过户安排、质量保证条款、违约责任等核心条款,确保交易合法合规,减少纠纷风险。使用规范的合同模板能有效保护买卖双方权益,建议在签署前仔细核对车辆状况及合同细节,必要时可咨询法律专业人士。
二手车买卖合同范本 模板 (共2页) 【免费下载】

二手车买卖合同范本是买卖双方在进行二手车交易时签署的法律文件,用于明确车辆信息、交易价格、付款方式、过户责任及双方权利义务等内容。该模板通常包含车辆基本信息(如品牌、型号、车牌号、车架号、发动机号等)、交易金额、付款时间、车辆交付与过户安排、质量保证条款、违约责任等核心条款,确保交易合法合规,减少纠纷风险。使用规范的合同模板能有效保护买卖双方权益,建议在签署前仔细核对车辆状况及合同细节,必要时可咨询法律专业人士。
二手车买卖合同范本 模板 (共2页) 【免费下载】

声明:资源收集自用户分享或网络,仅为个人学习参考使用,如侵犯您的权益,请联系我们处理。
不能下载?报告错误